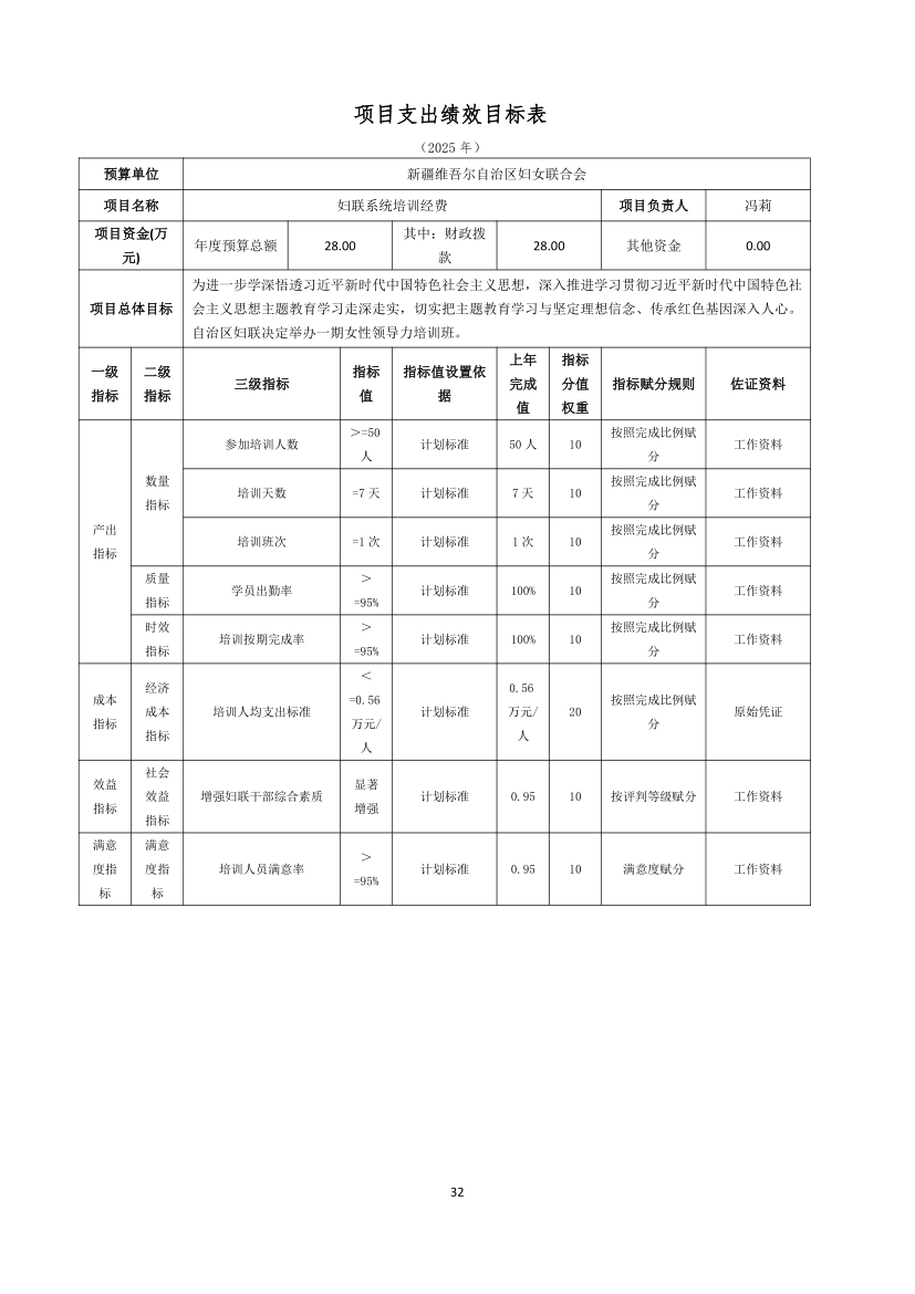
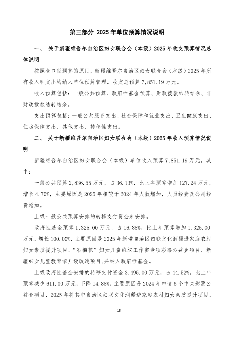
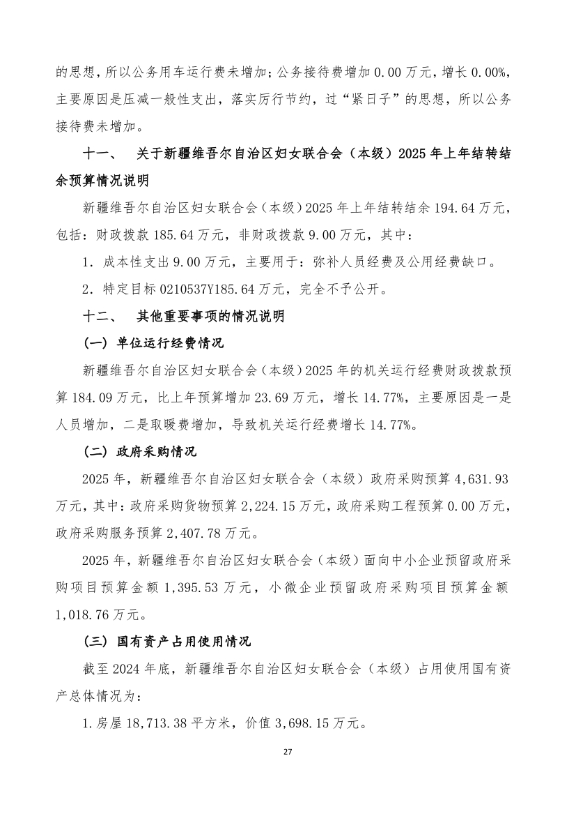
新疆维吾尔自治区妇女联合会(本级)2025年单位预算公开报告

作者:
来源: 自治区妇联
日期:2025-02-20

[董志涛]